[ 打印 ]
习近平总书记高度重视新型城镇化建设特别是县城建设工作。2020年《政府工作报告》提出,政府投资要重点支持新型城镇化等“两新一重”建设,大力提升县城公共设施和服务能力,以适应农民日益增加的到县城就业安家需求。国家发展改革委成立县城新型城镇化建设工作专班,规划司牵头,投资司、财金司、环资司、社会司、经贸司、振兴司、基础司、高技术司、就业司、评督司等11个司局协同协作,印发实施“1+N+X”系列文件,统筹利用各类资金支持县城建设发展。
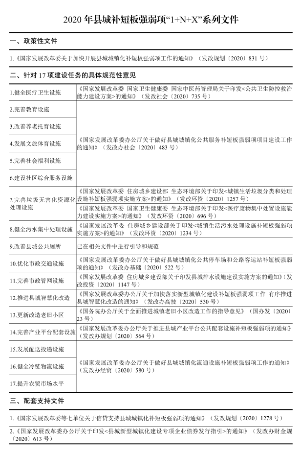
2020年5月29日,国家发展改革委印发《关于加快开展县城城镇化补短板强弱项工作的通知》,聚焦县城及县级市城区,兼顾镇区常住人口10万以上的非县级政府驻地特大镇、2015年以来“县改区”“市改区”形成的地级及以上城市市辖区,将公共服务设施、环境卫生设施、市政公用设施、产业培育设施4大领域共17项建设任务作为建设重点,明确了总体要求、主要任务、要素保障和组织实施方式,公布了县城城镇化补短板强弱项项目范畴和县城新型城镇化建设示范地区名单。随后,分别针对17项建设任务制发具体规范性意见,逐一细化提出建设目标、项目范畴和建设标准;推出县城新型城镇化建设专项企业债券、政策性商业性信贷支持政策,引导金融资本和工商资本积极参与县城建设。
与此同时,国家发展改革委会同有关方面,统筹利用中央预算内投资、地方政府专项债券、企业债券、开发性政策性信贷等各类资金,积极支持县城建设项目,加快促进形成投资效益和实物工作量。特别是针对《政府工作报告》强调的公共卫生防控救治、老旧小区改造等新型城镇化建设重点方向,给予优先倾斜支持。
下一步,国家发展改革委将聚焦抓好政策实施和项目落地,推动各地区切实落实“1+N+X”系列文件、加快制定实施方案、组织各市县加强项目谋划设计和前期工作,推动120个县城新型城镇化建设示范地区制定示范方案、实施示范性项目,提高县城综合承载能力和治理能力,为扩大内需提供重要支撑点,为满足人民美好生活需要提供有力保障。
